¿Cómo se forma el sabor del queso?

Un grupo de investigadores ha llevado a cabo un estudio con el objetivo de saber cómo se forma el sabor del queso. Sabemos que la fermentación del queso, el color, la textura, la apariencia, el olor y la formación del sabor, son el resultado de reacciones bioquímicas complejas impulsadas por la actividad de múltiples microorganismos, y es que cada queso tiene su particular combinación de microorganismos que, mediante reacciones bioquímicas complejas, dan lugar a distintivos sabores y características específicas.
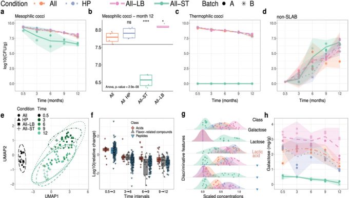
En este estudio de un año de duración se ha trabajado para conocer el papel que tienen las interacciones microbianas en la elaboración del queso Cheddar, queso originalmente producido en la ciudad británica con el mismo nombre. Los expertos comentan que la dinámica composicional de los microbiomas del queso se conoce bastante bien, pero las funciones mecánicas y las interacciones de los microrganismos en la formación del sabor es desconocida.
En este trabajo los investigadores elaboraron su propio queso Cheddar, para ello se utilizó un cultivo iniciador comercial que contiene cepas de Streptococcus thermophilus y Lactococcus, por lo que se excluyó a otras cepas de microorganismos a fin de demostrar la interacción bacteriana y cómo ello da forma al perfil del compuesto del sabor. Se prepararon diferentes lotes de queso Cheddar, se utilizó leche tibia y cultivos iniciadores que contenían coagulantes y la presencia o ausencia de cepas de Streptococcus thermophilus, Lactobacillus lactis y L. cremoris, antes de proceder al envasado y posterior envejecimiento durante 12 meses.
Además de la presencia o ausencia de determinadas cepas bacterianas, los quesos se elaboraron y prepararon utilizando diferentes métodos incluido preparados artesanales e industriales. Tras la fase de acidificación, los expertos realizaron cinco catas a lo largo de ese año de maduración, los resultados arrojaron luz sobre la interacción microbiana descubriéndose, por ejemplo, que aunque las dos especies de bacterias utilizadas tenían importantes funciones, una era especialmente determinante, la Streptococcus thermophilus, ya que impulsa el crecimiento de Lactococcus cremoris que da forma al perfil del compuesto de sabor del queso Cheddar.
La cepa Streptococcus thermophilus tiene un papel importante al limitar la formación de diacetilo y acetoína, compuestos que dan un sabor mantecoso característico al queso, pero que en exceso darían como resultado un mal sabor. Al eliminar la cepa Lactococcus cremoris del cultivo iniciador, se detectaron cuatro compuestos aromáticos, uno era el 2,3-Pentanodiona que en el queso otorga el sabor a nueces, crema y mantequilla, y en la cerveza el sabor a miel, otros dos eran el heptanal y hexanal, compuestos que otorgan sabores afrutados y grasos.

En cambio, cuando la cepa Lactococcus cremoris estaba presente, se detectaron otros compuestos que otorgan sabor en cantidades más elevadas, como por ejemplo el 2-metil-3-tiolanona que otorga sabor a carne, o los sabores afrutados derivados de los ésteres, acetato de etilo y hexanoato de etilo. Los expertos comentan que los resultados que han obtenido destacan el papel crucial de las interacciones microbianas competitivas y cooperativas en la configuración del perfil de sabor del queso.
Como información complementaria merece la pena retomar la lectura de este post en el que hablábamos de una investigación realizada por expertos de la Universidad Tufts, en la que se describía la función que tiene el olor del queso. Según los expertos, el olor facilita que bacterias y hongos ‘se comuniquen’ y se alimenten entre sí, dando lugar a las diferentes variedades de sabor de los quesos. Esta nueva investigación es complementaria y la explicación es un paso a paso detallado que permite tener una mejor comprensión de los procesos y las reacciones bioquímicas que se producen en la elaboración del queso.
Sobre el periodo de investigación, los expertos comentan que se descubrió que la presencia de S. thermophilus beneficia tanto el crecimiento de la comunidad de Lactococcus como el perfil metabólico que tendrá el queso Cheddar, destacando que el beneficio en el crecimiento no es claramente visible antes de dos semanas y hasta los tres meses, siendo un período de tiempo que puede considerarse prohibitivamente largo para experimentos en laboratorio. En cambio, estos efectos se vuelven más evidentes a medida que el período experimental se amplía a un año. Antes comentamos que los investigadores realizaron una serie de catas, pero lo verdaderamente importante fue que el perfil de sabor se identificó con precisión a través de la secuenciación del genoma y posterior análisis de pequeñas muestras de queso a fin de identificar qué compuestos estaban presentes.
El estudio es complejo y descifra la contribución de cada cepa bacteriana en el sabor final de queso, sabor que resulta complejo debido a la gran cantidad de reacciones bioquímicas que se producen. Los expertos explican que el sabor del queso depende de las interacciones entre los numerosos microorganismos que intervienen, conocer su desarrollo puede ayudar, por ejemplo, a diseñar un microbioma en particular que favorezca la producción de mejores quesos o quesos con diferentes matices de sabor.
El estudio que podéis consultar en este artículo de la revista científica Nature incluye esquemas sobre el diseño y los métodos utilizados en la investigación, gráficos donde se muestra cómo unas cepas benefician a otras en el crecimiento y cómo influyen en el sabor final, lo que ocurre cuando se eliminan determinadas cepas del cultivo iniciador, etc.